桃園市住宅補貼新優惠將於8月4日開辦,為期四週,請民眾把握申請時效。
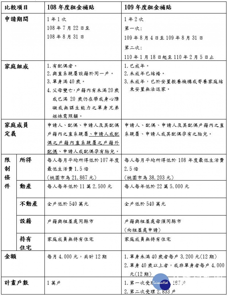
109年度住宅補貼第一次受理即將於8月4日(星期二)起至8月31日(星期一)止開放申辦,桃園市租金補貼計畫戶數提高為1萬4,167戶、自購住宅貸款利息補貼提供693戶、修繕住宅貸款利息補貼365戶。民眾可於期限內至住宅發展處或各區公所送件申請,亦可採線上申請或郵寄申請。
住宅發展處表示,租金補貼每年皆須重新提出申請,今年放寬限定只要在本市租賃房屋者皆可申請,不受設籍本市限制,另放寬家庭成員每人每月平均所得低於3萬8,203元,申請人家庭成員均無自有住宅、每人平均動產低於22萬5,000元、非住宅之不動產價值低於540萬元者均可提出申請。如單身且未滿40歲者,每戶每月最高可補助3,200元、單身40歲以上或非單身者每戶每月最高4,000元。
住宅發展處表示,在申請受理方式上,可於上班日上午8:00至下午5:00親至住宅發展處或本市各區公所遞送申請文件(公所午休時間暫停收件),亦可於受理截止日前以掛號郵寄申辦,其受理申請日期則以郵戳為憑,另為配合防疫措施,受理期間民眾可盡量採線上申請(內政部住宅補貼線上申請作業網站https://has.cpami.gov.tw/subsidyOnline),避免臨櫃送件,減少疾病傳染風險及等候時間。
提醒申請租金補貼的民眾於受理申辦期間記得攜帶1.申請人身分證影本,2.戶口名簿影本或一個月內全戶戶籍謄本,3.租賃契約書影本,4.申請人郵局存摺封面影本,5.租賃住宅建物第二類謄本或所有權狀影本,6.其他可供加分條件相關證明(例如:中低收入戶、身心障礙、重大傷病、受家庭暴力或性侵害者及同戶籍子女、新婚2年內、懷孕、原住民、單親家庭、特殊境遇、全國醫療卡)。如有相關問題,請撥打住宅發展處諮詢電話:(03)3324700轉5。請本市有租屋、購屋或修繕房屋貸款利息補貼需求之市民把握時效提出申請。
